"Anstelle von Feuerwehraktionen und Großreparaturen"
Der Vorteil von sogenannten rückgeführten Experten-PC-Softwarelösungen, die zu Schlussfolgerungen kommen, liegt darin, dass die Auswertung (Expertise) vollständig automatisiert werden kann, basierend auf einer guten Datenbank. Offensichtlich erfüllen diese Systeme die Anforderungen unserer Zeit.
Aufgrund ihrer interaktiven Funktionsweise unterscheiden wir grundsätzlich zwei Arten von Expertensystemen: dialogbasierte Systeme und Systeme, die eine rückgeführte Auswertung ermöglichen. Bei dialogbasierten Expertensystemen muss der Bediener des Systems (Diagnoseexperte, Maschinenbauingenieur, Instandhalter, Maschinenbediener) während der Analyse der Messdaten die entdeckten Fehlerphänomene den Maschinenelementen und Maschinenfehlern zuordnen, um festzustellen, welche Baugruppen und Eigenschaften die untersuchte Maschine hat. Im Gegensatz dazu funktioniert die Auswertung bei rückgeführten Systemen automatisch ohne interaktiven Dialog mit dem Experten, da das System alle Informationen verwendet, die bereits bei der Erstellung der Datenbank eingegeben wurden. Der Aufbau der Datenbank für die rückgeführte Auswertungssysteme ist jedoch eine anspruchsvolle Aufgabe: Nur auf der Grundlage der angegebenen Informationen können Entscheidungen getroffen werden, und bei falschen oder fehlenden Daten können fehlerhafte Auswertungen entstehen. Dennoch ermöglichen Systeme, die zu Schlussfolgerungen kommen, dass die Auswertung (Expertise) vollständig automatisiert werden kann, basierend auf einer guten Datenbank.
Funktionsweise von Experten-PC-Systemen
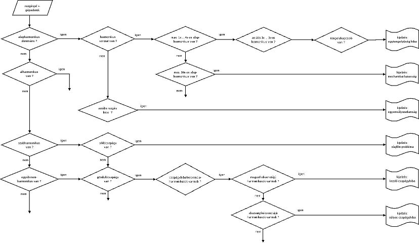
Die Auswertung der Messdaten kann mit verschiedenen Methoden oder deren Kombination durchgeführt werden, aber – verständlicherweise – verrät kein Entwicklungsunternehmen die Details. In jedem Expertensystem wird jedoch die Überwachung der charakteristischen Schwingungsfrequenzen sowie deren Harmonische und Seitenbänder betont. Basierend auf den in der Datenbank hinterlegten Maschineninformationen können bestimmte Maschinenfehler bereits den entdeckten Phänomenen zugeordnet werden. Das Entscheidungsschema (nur als theoretisches Detail, nicht im Zusammenhang mit einem realen System) wird mit dem folgenden Flussdiagramm veranschaulicht.

Die Logik des Entscheidungsmechanismus ähnelt weitgehend den Prinzipien, nach denen der Schwingungsdiagnostiker seine Auswertungsarbeit durchführt. Die eigentliche Schwierigkeit ergibt sich aus der Vielzahl von auftretenden Fehlerkombinationen (ein Fehler tritt selten allein auf) und noch mehr daraus, dass nicht nur einzelne Maschinen, sondern Maschinengruppen (z. B. Elektromotor + Zahnradantrieb + Pumpe) oder sogar Maschinenketten (z. B. Zweistufen-Turbine + Generator + Erreger) bewertet werden müssen. Jede Maschine hat spezifische Eigenschaften, aber es gibt auch Wechselwirkungen zwischen den Maschinen, Schwingungsübertragungen und gegenseitige Anregungen. Die meisten Expertensysteme führen zuerst die Auswertung maschinenspezifisch durch (basierend auf den in den Datenbankvorlagen angegebenen Informationen), prüfen dann die Verbindungen zwischen den Maschinen (z. B. Wellenverbindungen) und schließlich die gegenseitigen Auswirkungen.
Expertengutachten für eine Mehrfachfehler belastete Mühle – ein typisches "Pferd des Tierarztes".
| ***** Diagnosezusammenfassung ***** Datenbank: C:RBMsuiteCustDataBács.rbm Bereich: (VK) Betrieb Maschine: (Dar) HD-75 ---------------------- Nspectr Knowledge Base Version: V5.01.03 Schweregradbewertungsgrundlage: Externe Hüllkurve Diagnostischer Schweregrad (SEV): 100 Messdatum von - bis | ||
| Messpunkt(e) | Problem Beschreibung | Schweregrad Wahrscheinlichkeit |
| C2H C1H C1V C2V | Unwucht im Rotorteil | 70–83 |
| C2H | Schwerer Lagerfehler | 70–83 |
| C2H C1H C1V C2V | Stark verbogene Welle | 70–75 |
| C2H C2V | Horizontale Resonanz, Lockerung des Lagergehäuses | 70–69 |
| C1H | Schwerer Lagerfehler | 67–83 |
| C1H C1V | Horizontale Resonanz, Lockerung des Lagergehäuses | 64–69 |
| M2H M1H M1A M2V C2A | Achsenparallelitätsfehler | 63–88 |
| M2A M2H M1H | Systemresonanz | 63–86 |
| M2H M1H M2V | Unwucht im Rotorteil | 63–80 |
| M2H M2V M2A | Vertikale Resonanz, Lockerung des Lagergehäuses | 63–69 |
| M2H M1H M2V | Stark verbogene Welle | 63–67 |
| C1A C2A C1V C1H C2H | Verklemmte oder versteifte Wellenkupplung | 59–80 |
| M1H | Vertikale Resonanz, Lockerung des Lagergehäuses | 57–67 |
| M2V | Schwerer Lagerfehler | 40–83 |
| C1H C1V | Lockerheit der Rotorteilstruktur | 40–75 |
| C2V C2H | Lagerproblem, Oberflächenschäden, Ausbrüche | 18–69 |
Experten-Systeme verwenden nicht nur die maschineninterpretierbaren Zusammenhänge zwischen Maschinenfehler-Vibrationsfrequenzen, sondern auch verschiedene auf logischen Regeln und Erfahrungen basierende Entscheidungsmechanismen bei der Diagnose von Maschinengruppen. Neben den Informationen in den Spektren, die an mehreren Messpunkten und generell in allen drei räumlichen Richtungen aufgezeichnet sind, können je nach den Fähigkeiten und dem Aufbau des Expertensystems Phasenwinkel der Maschinenvibrationen, Umschläge, Zeitmarken, spezielle Analysen (z. B. PeakVue), aber auch Temperaturdaten, Spannungs- und Stromspektren, Feldstärkespektren, Ölanalysedaten und Ultraschallmessungen bei der genauen Diagnosestellung verwendet werden. Einige Expertensysteme können bei der Auswertung auch bereits beobachtete, identifizierte und behobene Fehler an der Maschine, möglicherweise auch die Wirksamkeit früher durchgeführter Wartungsaktivitäten berücksichtigen.
Anwendungsbedingungen von Systemen
Unabhängig von den theoretischen Fähigkeiten von Expertensystemen dürfen wir niemals aus den Augen verlieren, dass unsere Systeme die untersuchten Geräte nicht "kennen" oder "sehen". Die genaue Struktur, die Angabe einzelner Maschinenelemente liegt in der Verantwortung des Benutzers. In den meisten Programmen finden sich zwar Module für allgemeine Maschinenanordnungen und Maschinenelemente, aber diese Module müssen noch mit entsprechendem technischen Inhalt gefüllt werden. Daher ist es verständlich, dass trotz des Vorhandenseins eines "Expertensystems" immer ein Fachmann für das Training, die Parametrierung und das Hochladen (insbesondere bei Systemen, die Schlussfolgerungen ziehen) erforderlich ist. Je tiefgreifendere Analysen wir von einem bestimmten System erwarten, desto gründlicher muss die Datenbank für die Maschine aufgebaut werden. Bei dieser Arbeit sollte weder an Zeit noch an Fachwissen gespart werden, da die Treffergenauigkeit eines teuren Instrumenten- und Softwarepakets in einigen Fällen leicht die Ergebnisse selbst eines sehr unerfahrenen Diagnostikers unterschreiten kann. Die Verantwortung des Fachmanns oder der Fachleute, die die Datenbank erstellen, ist daher enorm. Ein schlecht erstelltes, ungenaues oder unvollständiges Datenbanksystem kann vollständig falsche Ergebnisse oder Alarme liefern. Noch schlimmer ist, dass es in einigen Fällen nicht vor gefährlichen Maschinenfehlern warnen wird.

Es ist daher wichtig, dass wir dem Expertensystem so viele Informationen über die Maschine, Maschinenelemente und Betriebsbedingungen wie möglich zur Verfügung stellen. Darüber hinaus ist es vorteilhaft, insbesondere bei speziellen Maschinen, Herstellerspezifikationen, Schwingungsspektren oder andere Referenzdaten in die Datenbank zu integrieren. Die Effizienz von Expertensystemen kann durch die Bereitstellung von Spektren als Referenz erhöht werden, die wir selbst im angenommenen guten Zustand der Maschine aufgezeichnet haben. In solchen Fällen stützt das Expertensystem seine Entscheidungen während der Untersuchung auch darauf, dass alle Schwingungskomponenten, die in den Referenzspektren noch nicht enthalten waren, als potenzielle Fehlerphänomene interpretiert und bewertet werden.
Es ist praktisch eine Grundanforderung an alle Schwingungsdiagnosesoftware, dass sie eine Lagerdatenbank sowie eine Datenbank mit den Fehlerfrequenzen der Lager enthält. Expertensysteme waren aufgrund ihres Wissensstands bisher weniger in der Lage, solchen Anforderungen gerecht zu werden. Aber es gibt gute Nachrichten für die Benutzer: Einige Expertensysteme (z. B. CSi RBMware Nspectr2) wurden mit einem sogenannten Datenbank-Assistenten ausgestattet, der nicht nur Vorlagen für bestimmte Maschinentypen, sondern auch Hunderte von spezifischen Maschinen (Elektromotoren, Generatoren, Pumpen usw.) nach Hersteller und Typ anbietet. Hier sprechen wir nicht nur über die Daten der in der Maschine verbauten Lager oder die Anzahl der Zähne an den Zahnrädern: Diese Datenbanken für Elektromotoren, Pumpen und andere Geräte können bis zu hundert technische Daten, Konstruktionsparameter und möglicherweise spezielle diagnostische Informationen für jedes einzelne Gerät enthalten. Dadurch kann die Datenbank unglaublich schnell und nahezu fehlerfrei aufgebaut werden, und die automatische Maschinenbewertung wird unglaublich effizient und präzise.
Faktoren, die die Effektivität beeinflussen
Bisher haben wir über die Analyse der bereits verfügbaren Daten gesprochen, aber es ist keineswegs unwichtig, wie die Schwingungsdaten gesammelt werden. Wenn unser Expertensystem auf einem installierten (Online-) Messsystem basiert, können wir auf die Richtigkeit und Echtheit der Messungen vertrauen, es bleibt jedoch die Frage, ob wir aus diagnostischer Sicht ausreichend Informationen von ausreichend vielen Messpunkten erhalten. (Ein vollständiges, diagnostisch zufriedenstellendes Wissen aufweisendes Online-System für eine Mehrfachlagermaschine ist an sich bereits recht teuer.) Bei der Verwendung von manuellen Messdatenerfassungsgeräten hängt die Effektivität stark von der Kompetenz der Messdurchführenden ab. In solchen Fällen ist es völlig sinnlos, ein Expertensystem ohne einen erfahrenen Fachmann zu betreiben, der sowohl in der Organisation von Messungen als auch in der Diagnose geschult ist.
Weitere Aspekte: Um neben den für die Fehlererkennung geeigneten Daten auch Daten zur Schätzung der Maschinenzustandsverschlechterung zu erhalten, ist es äußerst wichtig, nur Daten zu verwenden, die unter identischen Messbedingungen erfasst wurden. Messen Sie immer am selben Ort und mit dem gleichen Messgerät, wobei die Drehzahl und die Belastung der Maschinen bei jeder Messung identisch sein sollten. Wenn letztere Bedingung nicht gewährleistet werden kann, sollten wir nur ein Expertensystem verwenden, das in der Lage ist, die Messdaten zu normalisieren (d. h. sie auf einen bestimmten Referenzzustand zu beziehen). Die Genauigkeit und Trefferquote des Expertenberichts hängt von verschiedenen Faktoren ab, wie zum Beispiel:Zur Steigerung der Effektivität der Expertenauswertung können unter anderem folgende Maßnahmen dienen:
Aus dem Gesagten wird sofort klar, dass die Meinung, dass mit einem Expertensystem die Fehler einer Maschine ohne Referenz- und technische Daten allein anhand einer einzigen Messung diagnostiziert werden könnten, völlig falsch ist. Neben den Maschinenfehlern, die die Drehfrequenz und ihre harmonischen Schwingungskomponenten verursachen, kann in solchen Fällen keine einzige andere Maschinenstörung eindeutig diagnostiziert werden. Darüber hinaus gibt es keine zuverlässigen Grenzwerte für die Schwere der Fehler, sodass das System weder klare Informationen über die Art der zu behebenden Fehler noch über die Dringlichkeit der Reparatur liefern kann. In solchen Fällen nutzen wir die Fähigkeiten des Expertensystems einfach nicht aus.
Rahne Eric (PIM Kft.) pim-kft.hu, gepszakerto.hu
Der Inhalt der Veröffentlichung ist urheberrechtlich geschützt. Die (auch teilweise) Nutzung, elektronische oder gedruckte Weiterveröffentlichung ist nur mit Angabe der Quelle und des Autors sowie mit der vorherigen schriftlichen Genehmigung des Autors gestattet. Die Verletzung des Urheberrechts hat rechtliche Konsequenzen.
Copyright © PIM Professzionális Ipari Méréstechnika Kft.
2026 | Minden jog fenntartva
Impresszum | Adatkezelés